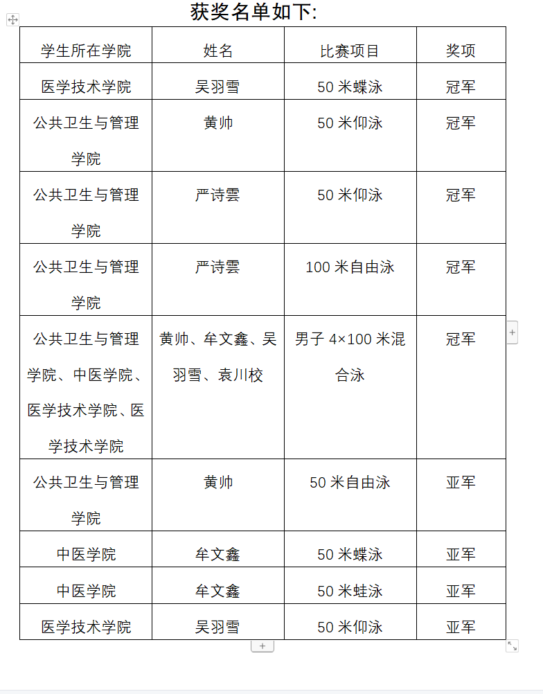
9月22日-9月24日,由重庆市教委主办,西南政法大学承办的2023年重庆市大学生游泳比赛顺利举行。我校公共基础部教师赵炎带队参加乙组(高职高专组)比赛,荣获5枚金牌、4枚银牌、男子乙组团体总分第二名、女子乙组团体总分第三名的优异成绩。
据悉,本次比赛共有来自全市各个高校的18支代表队203名运动员同台竞技,我校7名运动员分别参加100米自由泳、100米蛙泳、50米自由泳、4×100米混合泳接力等项目。公共基础部高度重视,组建训练团队,制定训练方案;教练带着运动员们利用暑假的时间苦练,不惧酷暑,克服万难。在比赛中,队员们身姿灵动、如鱼入水,竞渡争流、势如破竹,一次次突破自我。经过三天的激烈角逐,我校健儿在50米仰泳、50米蝶泳、100米自由泳、男子4×100米混合泳项目中摘得桂冠,充分展现了我校学子团结奋进、勇毅拼搏的良好精神风貌。
此次比赛能取得优异成绩是我校体育课程改革的成果体现,公共基础部将持续加强体育工作,在日常的课程与训练中培养学生顽强拼搏的体育精神和奋发向上的进取意识,推动新时代大学生身心的健康发展与综合素质的提升。


